Science unlocked: publication picks from August 2025
In this monthly series, we share a selection of recent publications in which Oxford Nanopore sequencing was used to unlock novel insights. Spanning from oncology, forensics, and women’s health, these studies showcase the advances in scientific research made possible by Oxford Nanopore technology.
Featured in this edition:
Non-invasive cancer detection and biomarker discovery
Enhancing female reproductive health with comprehensive microbiome characterisation
Harnessing methylation to differentiate identical twins
The future of preimplantation genetic testing of X-linked diseases
Cancer research
Certain cancers, including non-small cell lung cancer (NSCLC), can spread to the brain and form metastases, which lead to a poor prognosis. Here, researchers investigated whether cell-free DNA (cfDNA) from individuals with NSCLC that had metastasised to the brain could be used as an indicator of this disease. cfDNA has distinctive epigenetic features that could be used as a biomarker of disease, but previously, only limited sensitivity could be achieved with cfDNA analysis due to the blood-brain barrier limiting the passage of circulating tumour DNA. To overcome this, the team extracted DNA from the cerebrospinal fluid, which has been found to contain DNA from metastatic brain tumours. Using Oxford Nanopore sequencing, distinct epigenetic patterns were revealed in samples from patients with NSCLC, which differed from control samples, demonstrating the potential of nanopore technology for non-invasive cancer detection and biomarker discovery.
Key points
- The authors revealed fragmentation, methylation, and hydroxymethylation patterns distinctive of disease present in cerebrospinal fluid-derived cfDNA from NSCLC patients with metastases
- This study is the first to identify distinct fragmentation profiles of mono-, di-, and tri-nucleosomes in cerebrospinal fluid-derived cfDNA from cancer samples, which have the potential to be used as biomarkers
- Distinct patterns of hydroxymethylation, a recognised epigenetic regulator in cancer, were observed with nanopore sequencing, revealing exact base-pair resolution of methylation patterns in cancer samples
- Significantly lower hydroxymethylation of CpG sites was observed in NSCLC samples than levels seen in controls, suggesting a potential biomarker
- Tyrosine kinase inhibitors are an effective treatment for EGFR-positive NSCLC with brain metastases, and hydroxymethylation of DNMT3A was found to be inversely correlated with EGFR mutations in NSCLC samples, suggesting a potential area of research for personalised medicine
‘Leveraging nanopore sequencing, we directly obtained 5mC and 5hmC molecular information from the same set of DNA molecules and our analysis showed distinct methylation or hydroxymethylation patterns between cancer and control’
Chen et al. 2025
Watch Billy Lau, one of the authors, present at London Calling 2024 about how cfDNA and liquid biopsies could be the future of non-invasive cancer detection.
Microbiology
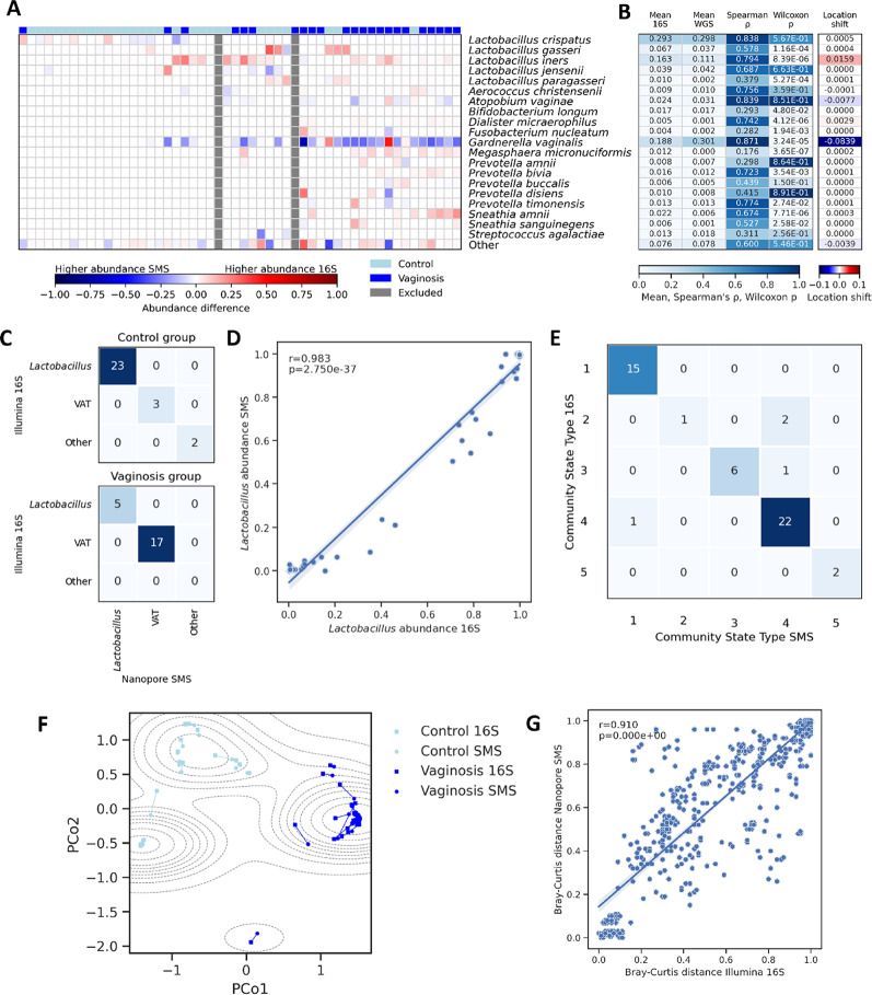
The vaginal microbiome plays a crucial role in reproductive health, as it is associated with reproductive success and susceptibility to infection. Disruption of the microbiome can lead to conditions, such as bacterial vaginosis (BV), which impacts well-being and increases the likelihood of preterm birth. However, BV symptoms can differ between ethnicities or be asymptomatic, requiring microbiome characterisation for diagnosis. Traditionally, 16S sequencing has been used, but this method only detects prokaryotes. To overcome this limitation, the researchers employed shallow shotgun metagenomic sequencing (SMS) with Oxford Nanopore technology. Shallow SMS effectively characterised the vaginal microbiome and generated additional insights inaccessible with traditional methods, including methylation, detection of non-bacterial species, and characterisation of disrupted microbiome states. Oxford Nanopore-based shallow SMS proved to be a potential alternative method that reveals unique microbiome insights and could be applied to large-scale studies to advance women’s health research.
Key points
- Oxford Nanopore shallow SMS offered cost-effective, rapid, and flexible vaginal microbiome characterisation, demonstrating this method as a potential alternative to 16S sequencing
- Shallow SMS results were comparable with Illumina 16S sequencing for dominant taxa and showed 92% concordance with the community state type classification system
- The amplification-free feature of SMS generates an accurate representation of the vaginal microbiome, demonstrating increased sensitivity to disrupted microbiome states, leading to particularly high Gardnerella vaginalis detection
- Shallow SMS detected non-prokaryotic species, such as Candida albicans and Lactobacillus-infecting phages, which are undetectable with 16S sequencing
- Nanopore-based shallow SMS revealed methylation data, enabling human cell type quantification
‘Nanopore shallow SMS also enabled the methylation-based quantification of different human cell types in the characterised samples as well as the detection of non-prokaryotic species, including Lactobacillus phage and Candida albicans in study participants with microscopically detected Candida’
Graeber, Tysha, Finzer, and Dilthey et al. 2025
Figure 1: Comparison of Oxford Nanopore shallow shotgun metagenomic sequencing (SMS) and Illumina 16S sequencing assessments of vaginal bacterial communities. A) Species-level visualisation of the per-sample differences between Oxford Nanopore- and Illumina-based abundance estimates. B) Statistical comparison of Oxford Nanopore- and Illumina-based abundances of individual species. C) Confusion matrix for detecting the domination of individual species. D) Oxford Nanopore- and Illumina-based cumulative abundances of Lactobacillus species in individual samples. E) Confusion matrices for detecting the community state type of individual samples. F) Joint principal coordinates analysis of Oxford Nanopore SMS and Illumina 16S sequencing microbiome composition vectors. Figure redistributed from Graeber, Tysha, Finzer, and Dilthey, et al. under Creative Commons license CC by 4.0.
Download the getting started guide to methylation sequencing with Oxford Nanopore.
Human genetics
- Epigenetic differentiation of monozygotic twins in forensic investigations using nanopore sequencing (Forensic Science International: Genetics)
Due to the identical nuclear DNA of monozygotic twins (MZTs), they cannot be distinguished by conventional forensic markers, such as short tandem repeats and single nucleotide variants. Oxford Nanopore sequencing could overcome this critical forensic challenge as the authors found that DNA methylation differences, particularly in non-CpG contexts, are reproducible biomarkers for MZT discrimination. The single-base resolution of methylation generated in real-time during sequencing makes Oxford Nanopore technology ideal for forensic casework by advancing precise human identification.
Key points
- Oxford Nanopore sequencing identified 3,820 shared differentially methylated loci across six twin pairs, enriched in metabolic, neural, and regulatory pathways
- The authors demonstrated that DNA methylation differences, particularly in non-CpG contexts (CHH, CHG, 6mA), are reproducible biomarkers for MZT discrimination
- Nanopore sequencing achieved >99.5% alignment efficiency with an average N50 read length of 13 kb
- This method provides single-base resolution of methylation in real-time, providing researchers with easy access to data for precise human identification in forensic cases, such as criminal cases, disaster victim identification, and paternity testing
‘This study establishes nanopore sequencing as a transformative tool for forensic genetics, specifically addressing the critical challenge of MZT discrimination’
Zeng et al. 2025
Download the human variant calling workflow overview, which outlines how to perform methylation calling with Oxford Nanopore.
- Clinical application of nanopore sequencing for haplotype linkage analysis in preimplantation genetic testing for Duchenne muscular dystrophy (Scientific Reports)
Duchenne muscular dystrophy (DMD) is a severe X-linked disorder affecting approximately 1 in 5,000 newborn boys due to mutations in the DMD gene. Preimplantation genetic testing for monogenic disorders (PGT-M) can prevent parents from passing on DMD to their offspring. However, in specific cases, such as those involving de novo mutations or incomplete pedigrees, second-generation sequencing (SGS) alone cannot provide answers. Here, the researchers demonstrated how Oxford Nanopore sequencing enables precise haplotype linkage analysis for preimplantation genetic testing, far beyond the limitations of short-read technologies. In the future, this could empower families affected by DMD to identify and transfer healthy embryos.
Key points
- Oxford Nanopore sequencing identified precise DMD mutation breakpoints, and long nanopore reads enabled direct haplotype construction from parental single nucleotide variants
- Haplotype linkage analysis successfully distinguished embryos with and without maternal DMD gene mutations
- Disease-free euploid embryos were identified and transferred, and ongoing normal pregnancies were confirmed by amniocentesis
‘This work highlights the value and practicality of using nanopore sequencing in the PGT-M for DMD, particularly for families unable to obtain haplotype analysis using SGS-based methods’
Xia et al. 2025
Download the human variant calling workflow overview.
Feeling inspired? Apply Oxford Nanopore sequencing to your own research questions and view sequencing in a new light. Explore the nanopore sequencing solution.
Oxford Nanopore Technologies products are not intended for use for health assessment or to diagnose, treat, mitigate, cure, or prevent any disease or condition.
- Chen, T. et al. Nanopore-based cell-free DNA fragmentation and methylation profiles from the cerebral spinal fluid of patients with lung cancer brain metastases. bioRxiv 07.28.667300 (2025). DOI: https://doi.org/10.1101/2025.07.28.667300
- Graeber, E., Tysha, A., Finzer, P., and Dilthey, A. et al. Shallow shotgun metagenomic sequencing of vaginal microbiomes with the Oxford Nanopore technology enables the reliable determination of vaginal community state types and broad community structures. BMC Microbiol. 25(1):544 (2025). DOI: https://doi.org/10.1186/s12866-025-04236-5
- Zeng, K. et al. Epigenetic differentiation of monozygotic twins in forensic investigations using nanopore sequencing. Forensic Sci. Int. Genet. 81:103344 (2025). DOI: https://doi.org/10.1016/j.fsigen.2025.103344
- Xia, Q. et al. Clinical application of nanopore sequencing for haplotype linkage analysis in preimplantation genetic testing for Duchenne muscular dystrophy. Sci. Rep. 15(1):30498 (2025). DOI: https://doi.org/10.1038/s41598-025-16358-x
